明霞山资源网 Design By www.htccd.com
最近,在研究百度开源的PaddleSpeech框架,百度开源了其训练的模型、代码等,所以基于此,就有了今天的离线版本。
1、软件概览
软件名字叫做:音频转文字小工具离线版,基于百度Paddle Speech框架,进行重构代码打包而成。考虑到兼容性,目前的版本仅支持CPU转换,所以速度确实慢些(测试R5-3600的CPU一分钟音频转换时长30s,而测试RTX 2060显卡仅需3s),仅支持Windows 64位系统。软件主要实现批量上传音频文件进行语音转文字的功能,语音识别正确率还可以,虽然比不上在线版的。

2、软件体验
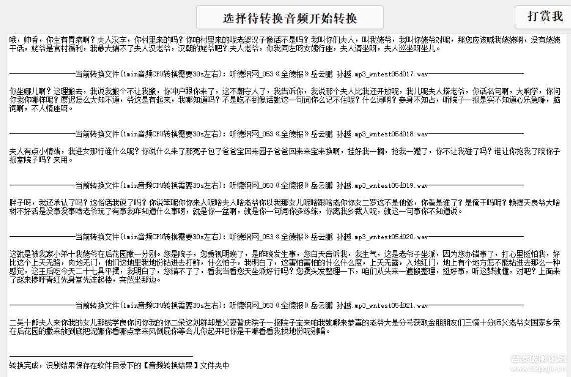
软件比较大(1.3GB+),毕竟里面有AI离线模型,下载解压打开,如下测试转换20多分钟的岳云鹏相声,正确率还算可以,就是速度确实慢些,毕竟CPU。

考虑到硬件方面的差异,所以对音频做了切分,每个切分片段时长1min,最终转换结果都在软件目录的音频转换结果文件夹下的txt文件,如下所示:

蜂蜜浏览器_蜂蜜浏览器_QQ截图20220306121602.jpg
3、小结
总之,这款离线版软件还可以,关键是免费,虽说速度有些慢,转换正确率也有些低,后续可能会出基于GPU版的,那个速度就飞快了。
4、下载
很多人反馈闪退,经过虚拟机测试,确实存在问题,已修复。
如下新连接可以使用:
https://cloud.189.cn/t/ziayMb6biQji
(访问码:eup9)
另外软件基于python 3.9打包,所以Windows 7不支持。
明霞山资源网 Design By www.htccd.com
广告合作:本站广告合作请联系QQ:858582 申请时备注:广告合作(否则不回)
免责声明:本站文章均来自网站采集或用户投稿,网站不提供任何软件下载或自行开发的软件! 如有用户或公司发现本站内容信息存在侵权行为,请邮件告知! 858582#qq.com
免责声明:本站文章均来自网站采集或用户投稿,网站不提供任何软件下载或自行开发的软件! 如有用户或公司发现本站内容信息存在侵权行为,请邮件告知! 858582#qq.com
明霞山资源网 Design By www.htccd.com
暂无评论...
稳了!魔兽国服回归的3条重磅消息!官宣时间再确认!
昨天有一位朋友在大神群里分享,自己亚服账号被封号之后居然弹出了国服的封号信息对话框。
这里面让他访问的是一个国服的战网网址,com.cn和后面的zh都非常明白地表明这就是国服战网。
而他在复制这个网址并且进行登录之后,确实是网易的网址,也就是我们熟悉的停服之后国服发布的暴雪游戏产品运营到期开放退款的说明。这是一件比较奇怪的事情,因为以前都没有出现这样的情况,现在突然提示跳转到国服战网的网址,是不是说明了简体中文客户端已经开始进行更新了呢?